suncitygroup太阳新城(中国)集团官方网站
招生代码
12668
学校首页
设为首页
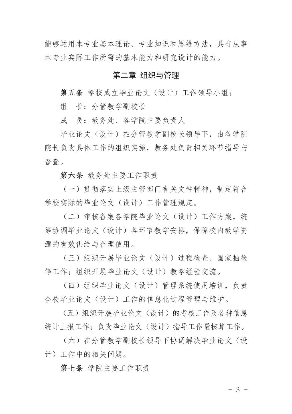
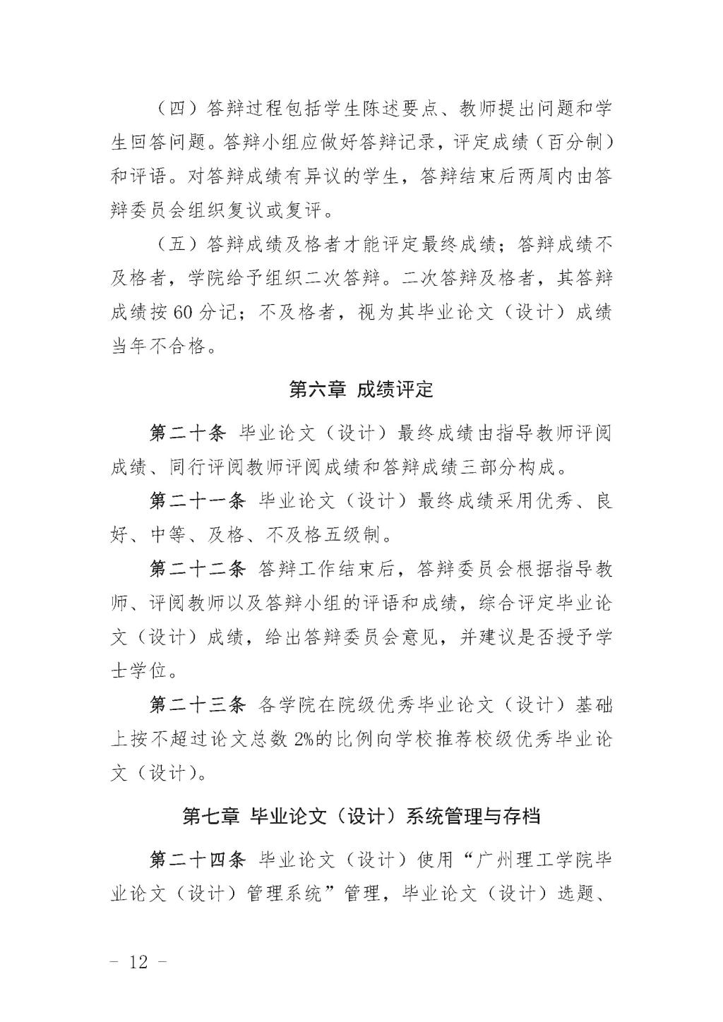
加入收藏
实践教学中心
首页
部门简介
部门概况
工作职责
通知公告
新闻简报
实践教学
校企合作
实验室管理
实验室安全管理
规章制度
资料下载
评建专栏
相关栏目
热点文章
首页
»
规章制度
»
正文
»
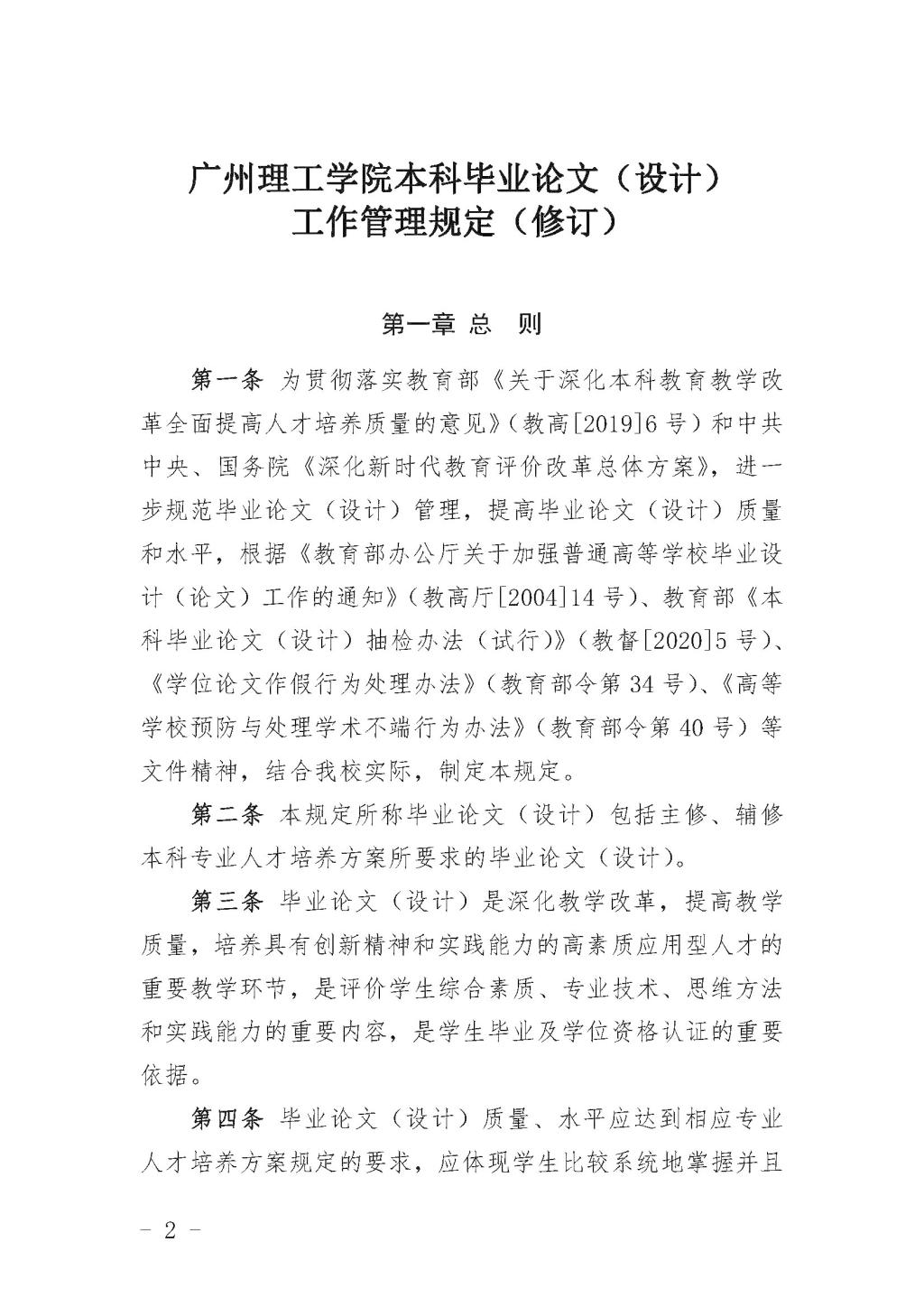
suncitygroup太阳新城《本科毕业论文(设计)工作管理规定(修订)》
发布时间:2024年04月17日
发布部门:实验室与设备管理中心 来源: 实验室与设备管理中心
字体大小:
小
中
大
附件【
关于《本科毕业论文(设计)工作管理规定(修订)》的通知(广州理工〔2024〕119号).pdf
】已下载
次
版权所有:suncitygroup太阳新城(中国)集团官方网站
地址:行政楼103 电话:39728947